新闻详情

可持续金融概念全景—社会责任投资

 二维码 1010
发表时间:2020-12-01 14:03作者:卢轲 张日纳来源:社投盟

一、发展历程

社会责任投资(Socially Responsible Investment,简写作SRI)的前身是道德投资(Ethical Investment),道德投资源起圣经时代,当时犹太人曾设定以道德价值为标准的投资原则。美国贵格会教徒被视为是第一批的道德投资者,在16世纪,乔治·福克斯(George Fox)在美国创建了贵格会教派,该教派教徒信仰人权平等及反对暴力战争,同时也以这些社会标准来规范投资行为。到了1758年,北美贵格会宣布其教徒不得从武器和奴隶贸易中获利。1760年,美国卫理公会创始人约翰·卫斯理(John Wesley)发表著名布道《论金钱的使用》,号召“使用金钱的人不应该参与罪恶的交易”。[1]之后两百年,这些道德投资的原则主要被宗教组织及其教徒所执行,对主流投融资活动并未造成显著影响。

现代社会责任投资出现于20世纪60年代的欧美国家,当时开始显现的环境问题,越战、南非种族隔离等社会、政治事件,令这些国家中一部分思想进步的投资者开始通过投资行为来表达自己的政治诉求和价值取向。


1962年,美国作家蕾切尔·卡逊(Rachel Carson)发表了环保主义著作《寂静的春天》,书中描写因过度使用化学药品和肥料而导致环境污染、生态破坏,最终给人类带来深重的灾难,指出人类应该走“另外的路”。该书引发了公众对环境问题的关注,各类环保组织纷纷成立。1972年6月12日,联合国在斯德哥尔摩召开了“人类环境大会”,并由各国签署了《人类环境宣言》,开启了世界范围的环境保护事业。


1965年,在“禁酒运动(the Temperance Movement)”盛行的瑞典,[2]世界上第一支伦理基金AktieAnsvar Aktiefond成立,该基金的核心策略是将酒精、烟草企业从资产组合中剔除。[3]


1971年,美国圣公会以股东身份要求南非最大的黑人员工雇主——美国通用汽车暂停在南非的一切业务直至南非废除种族隔离制度。同年,帕克斯全球资产管理公司在美国成立了世界上第一支社会责任共同基金——帕克斯世界基金(Pax World Funds)。

1984年,友诚公积金(前身是贵格会英国人寿办事处)在英国推出了具有社会责任投资性质的信托基金——Friends Provident Fund Stewardship Trust,该基金的投资原则主要有三条:规避对社会有负面影响的公司,支持对社会有正面影响的公司,鼓励公司行为更加注重社会责任。   


1990年,世界第一个社会责任投资指数——多米尼400社会指数(Domini 400 Social Index)由社会责任投资专业研究机构KLD在美国发布。


社会责任图10.jpg


时至今日,社会责任投资在海外已经取得了蓬勃发展,越来越多的机构投资者开始采用社会责任投资的相关策略。根据哈佛大学肯尼迪研究中心的报告,截至2018年底,全球社会责任投资规模达到26万亿美元。[4]

进入21世纪,社会责任投资开始在中国逐步发展:中国资本市场最早明确提出社会责任投资的是兴全基金,其于2008年推出了兴全社会责任混合型证券投资基金;2009年7月,上交所发布上证社会责任指数,同年8月,深交所也发布了深证责任指数;2010年,建信基金发布了两款社会责任投资类型的公募基金产品;一年后,汇添富基金也发布了自己的社会责任投资基金。截至2019年底,国内基金市场共有社会责任投资主题相关的基金95只,总规模约74亿美元。


二、概念解读

学界对社会责任投资较有代表性的定义有:Logue(2009)认为社会责任投资是一种鼓励公司进行环境管理、消费者保护、维护人权和性别多样性并避免投资具有负面社会影响企业的投资方式;[5]Lemke and Lins(2014)提出社会责任投资是基于一定的社会标准和价值观念来选择和管理投资组合。[6]

业界对社会责任投资的定义与学界略有不同,例如:美国责任投资论坛(US SIF)在2005年提出社会责任投资是一种投资过程,其在经济分析的范围内考虑投资对社会和环境产生的积极或消极的后果。[7]欧洲较早践行社会责任投资的资管机构Robeco对这一概念的定义更广,认为只要是同时考虑了财务回报和社会效益的投资都可视为社会责任投资。[8]

本文结合业界和学界的多种观点,基于现阶段社会责任投资的表现形式,认为社会责任投资是指以遵守法律、雇佣平等、尊重人权、消费者权益保护、社会贡献程度和对环境问题的关注等社会标准为基础,结合传统的财务指标,评价并选择企业来进行的投资。

根据GSIA的定义,社会责任投资主要有三种形式:负面清单筛选,即避免对社会产生不良影响的公司进行投资;[9]正面清单筛选,即对积极履行企业社会责任的公司加以支持;以及原则筛选,也称为标准筛选,是基于国际通行的企业行为准则(如联合国全球契约),对公司是否符合准则要求进行筛选。


社会责任图11.jpg



在此提醒读者注意两点:首先,在研究口径上,由于社会责任投资是同领域相关概念中较早出现并形成共识的,某些情况下它的概念范畴和资金规模可能包含了ESG投资或可持续投资。但本文认为,ESG投资是社会责任投资在技术层面的进步,它由基于ESG标准的ESG整合策略演化而来,而社会责任投资最显著的特点是“筛选与剔除”,筛选过程也不需要同时考虑E/S/G三种要素,单一标准也可作为筛选准则。因此,对这两种投资方式作出概念上的区分是必要的。


三、市场规模

(一)国际市场

摩根大通(J.P.Morgan)2018年4月曾测算当时全球社会责任投资规模已接近23万亿美元。[10]

哈佛大学肯尼迪研究中心于同年估计全球社会责任投资规模为26万亿美元(这一数字与摩根大通的测算相近),其中美国社会责任投资金额为12万亿美元,约占全美专业资产管理总额的25%。[11]与前两者接近,GSIA披露2018年全球五大发达资本市场的社会责任投资总额突破了25万亿美元。[12]

本文重点分析GSIA的市场规模数据:其中,欧洲是社会责任投资规模最大的地区,共有14万亿美元的资产受相关策略管理;北美市场社会责任投资的总规模也突破了10万亿美元。日本和澳洲市场的社会责任投资规模相较于欧美资本市场仍较小。

就具体策略而言,负面筛选仍然是最受投资者青睐的社会责任投资策略,五大市场合计有19.75万亿美元资产与负面筛选策略相关,约占社会责任投资总额的79%。


社会责任图12.jpg


(二)国内市场

从社会责任投资的市场规模来看,中国内地同全球发达资本市场相比仍有较大差距。根据中国责任投资论坛的统计,截至2019年底,国内基金市场共有社会责任投资相关主题的公募基金共95只,总规模约512亿元;[13]而根据《21世纪经济报告》的推算,截至2019年9月,中国基金市场内社会责任投资基金的规模约500亿元。[14]

以七只基金名称中明确包含“社会责任”的公募基金为例,其中基金规模最大的为兴全社会责任混合,市场规模为60.96亿元,该基金成立于2008年4月,累计净值增长幅度约为300%。


社会责任表03.jpg


四、实践方式

目前,国内外社会责任投资的主要实践方式有二:其一,投资人直接投资社会责任评价良好的公司或避免对社会责任履行状况不佳的公司进行投资(含一级市场和二级市场);其二,投资人向基金公司(资管机构)购买使用了上述三种投资策略的投资产品。例如:一些环保组织或社会运动团体会用筹集的部分资金购买符合其价值观念、社会责任履行状况较好的公司的股票;更多的投资者,如:全球最大的主权财富基金——挪威全球养老基金、芬兰最大的保险公司Ilmarinen等,会将资金投向贝莱德、高盛资管等机构提供的具有社会责任投资性质的基金产品。[15]

由于个人投资者和非金融类机构投资者很难利用企业履行社会责任情况的信息进行投资,社会责任投资的实践多由基金管理公司或资管机构执行——它们通过不同的筛选机制将投资限定在社会责任状况较优的上市公司,在实现投资收益的同时兼顾社会价值。

(一)国际市场实例·被动型基金

以全球最大的资产管理机构贝莱德(Blackrock)旗下的iShares MSCI KLD 400 Social ETF为例,该交易型开放式指数基金于2006年11月成立,追踪指数为MSCI多米尼400社会指数(MSCI KLD 400 Social Index)——由KLD研究与分析有限公司(KLD Research & Analytics, Inc.)于1990年5月创立,是世界上第一个社会责任投资指数。截至2019年底,该ETF资产净值约为18.45亿美元,最近1年资产净值增幅为31.27%。



社会责任表04.jpg


多米尼400社会指数以社会性与环境性议题为筛选准则,由标普500成份股中400家社会责任评价良好的公司组成。最初运作的10年间,其平均年化收益率高出同期标普500指数的平均年化收益率2.13个百分点,[16]而当我们将时间拉长至当下,可明显看到多米尼400社会指数的增长幅度更大。该指数不仅为社会责任型投资者提供了一个比较基准,还有力地证明了社会责任与投资收益两者并不矛盾。


社会责任图13.jpg


(二)国内市场实例·主动型基金

以目前国内社会责任投资领域市值规模最大公募基金的兴全社会责任混合为例,该基金采用国际通行的正面筛选和负面筛选相结合的股票投资方式。

在行业配置策略上,采用“兴业双层行业筛选法”进行投资选择,首先运用“负面筛选法”规避在持续发展责任、法律责任、内外部道德责任履行等方面具有较差表现的行业;之后,运用“正面筛选法”寻求在上述方面具有较好表现的行业。


在两次筛选的基础上,结合行业内社会责任的相对表现,从经济责任、持续发展责任、法律责任和道德责任四个责任维度选择具体的公司股票,最终构建实际股票组合。[17]


社会责任图14.jpg


可以看到,该基金的业绩无论以绝对值衡量或是同基准指数比较均表现优异,且其超额收益随着持有期限的拉长而不断增大。


社会责任表05.jpg


五、重要机构


(一)兴证全球基金管理有限公司

兴证全球基金管理有限公司(AEGON-INDUSTRIAL Fund Management Co., Ltd.)目前是一家中外合资的基金管理公司。2003年9月,由兴业证券股份有限公司成立,当时名为“兴业基金管理有限公司”。2008年1月,中国证监会同意全球人寿保险国际公司(AEGON International N.V.)受让公司股权并成为股东,全球人寿保险国际公司的出资占注册资本的49%。2008年4月30日,兴业基金发布“兴全社会责任混合”,为国内首支以“社会责任”命名的公募基金。2020年3月18日,该公司更名为“兴证全球基金管理有限公司”,同时表示:公司将继续沿用“兴全”作为基金产品名称。

尽管兴证全球基金目前只发行了一只社会责任基金——兴全社会责任混合,截至2019年底,该基金规模60.96亿元,仍是国内规模最大的社会责任投资类型公募基金。前文已对其选股策略和业绩表现进行论述。


值得一提的是,兴证全球基金的外方——AEGON International N.V.(简写作Aegon N.V.)是国际知名的从事可持续投资(社会责任投资、ESG投资)的金融机构,也是全球最大的人寿保险和养老金公司之一。其成立于1983年,总部位于荷兰海牙,截至2018年底总控制的资金规模为8000亿欧元。作为“可持续保险原则”(Principles for Sustainable Insurance,简写作PSI)的首批签署方之一,[18]Aegon N.V. 制定了自己的可持续投资原则和社会责任投资领域的负面清单(包括行业和公司)。可以推测,它于2008年入股兴业基金极大地推动了“兴全社会责任混合”的成立与发行。


(二)建信基金管理有限责任公司

建信基金管理有限责任公司由中国建设银行股份有限公司、美国信安金融集团、中国华电集团资本控股有限公司于2005年9月共同发起设立,持股比例分别为65%、25%及10%,是国内首批由商业银行发起设立的基金管理公司。

旗下共有三只社会责任投资类型公募基金,分别是:建信社会责任混合、建信责任ETF和建信上证社会责任ETF联接。三只基金市场规模合计为2.3亿元,与“兴全社会责任混合”相比规模较小。


社会责任表06.jpg


与兴证全球基金相似,建信基金的外方——美国信安金融集团是美国最大的养老金管理机构之一,为商业、个人和机构客户提供多元化的金融产品及服务,当中包括退休金及投资服务、人寿及医疗保险,这些产品与服务将可持续因素的考量纳入决策过程。


(三)挪威全球养老基金

挪威全球养老基金(the Government Pension Fund Global,简写作GPFG),又称挪威石油基金,是全球最大的主权财富基金,截至2019年底的总资产规模超过1.1万亿美元。

GPFG成立于1990年,当时挪威议会通过法案设立了政府石油基金(the Government Petroleum Fund),希望妥善管理其从北海石油开发中获得的巨额收入。目前该基金由挪威财政部监管, 挪威央行投资管理公司(Norges Bank Investment Management)日常运作。

GRFG对社会责任投资的实践多以“排除和筛选”为基本原则,挪威财政部根据联合国全球契约(UNGC)专门规定在GPFG不得投资于违背人类基本原则生产武器的公司,并在资产组合中剔除违背人权、腐败或造成严重的环境污染的公司。[19]


(四)KLD研究与分析有限公司

KLD研究与分析有限公司(KLD Research & Analytics, Inc.,简写作KLD公司)由Peter Kinder, Steve Lydenberg和Amy Domini于1988年在美国波士顿成立,是第一批提供社会责任评级的专业咨询机构。

1990年,KLD创立了多米尼400社会指数(Domini 400 Social Index),正如前文所述,该指数是世界上第一个社会责任投资指数,成立至今,其表现长期优于基准指数——标普500。

2009年11月,KLD公司被RiskMetrics Group——一家当时全美领先的风险管理和公司治理服务提供商收购。2010年3月,MSCI收购RiskMerics,KLD公司随之成为MSCI的子公司,多米尼400指数也改名为MSCI KLD 400 Social Index,并延用至今。


六、政策梳理

(一)国际市场



社会责任表07.jpg


本文选取全球范围内代表性市场的监管政策,需要说明的是,发达资本市场的监管重心在2010年后已逐步拓展至ESG信息的披露上,在本章不做展开。


美国早在1934年颁布《证券法》时就对上市公司披露社会责任相关信息作出了要求。上世纪后期开始,欧美等国资本市场的监管部门开始完善相关的规则框架,对企业披露社非财务信息的要求与内容进一步细化,例如:欧盟1998年通过的《奥尔胡斯公约》对所有排污超标的企业强制要求环境信息的披露;法国在本世纪初也通过“新经济法案”,督促企业履行社会责任,鼓励投资者增加投资行为的“道德”因素。


香港联交所于1993年开始“鼓励上市公司自愿披露企业社会责任信息”,在亚洲可谓是先行者。日本监管当局对CSR议题的关注亦有升温,但多集中在企业治理与风险控制。

新兴市场中,南非监管当局对上市公司CSR信息披露的要求较高,已陆续颁布四版“公司治理报告准则”,并要求在约翰内斯堡证交所上市的公司都用含有CSR信息的综合报告代替传统年报。


(二)国内市场

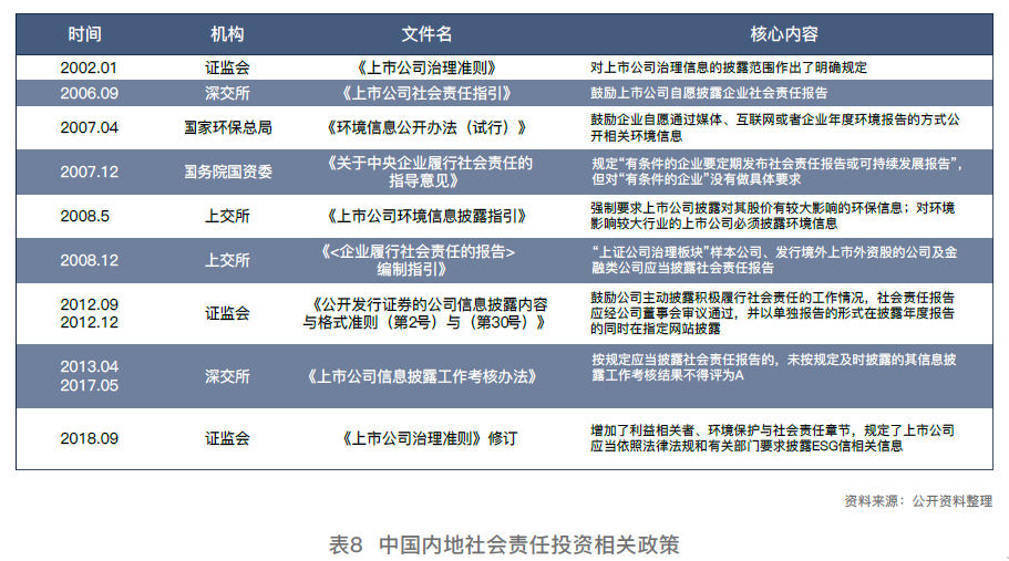
国内监管部门对社会责任投资尚无相关政策,主要集中在对企业社会责任的监督上,而监管对象也多为上市公司。

我国企业社会责任报告披露制度规范的发展大致经历了三个历程:第一阶段是鼓励自愿披露阶段,标志性事件是2002年1月证监会第一次在政策层面提出 “上市公司应重视社会责任”,2006年9月深交所提及上市公司履行社会责任的信息披露规则并鼓励企业自愿披露;第二阶段是局部强制性要求披露阶段,标志性事件是2008年5月上交所开始强制要求上市公司披露与环保有关的重大事项,同年12月上交所首次明确三大类公司(金融类公司、发行境外上市外资股的公司和“上证公司治理板块”样本公司)应当披露社会责任报告;第三阶段是完善发展阶段,2012年后证监会逐步完善社会责任报告披露的程序与渠道,而到了2018年9月,证监会首次对ESG信息披露作出说明。

尽管中国内地相关部门目前还未明确要求所有上市公司强制发布社会责任报告,但信息披露的整体趋势是在向规范化发展,信息披露的要求也愈发严格,未来的监管范围将从企业社会责任信息的披露逐步延伸到ESG信息的披露。


社会责任表08.jpg



七、未来展望

社会责任投资是可持续发展金融范畴下出现时间较早的投资方式,尽管学界和业界对社会责任投资具体包含的策略还有所争论,例如多米尼(Domini)认为广义的社会责任投资应当包含股东主张和社区投资,[20]但随着ESG投资和影响力投资的发展,越来越多的投资者认识到了这些投资方式在理念和策略上的差异。


基于社会责任投资的本质特征——“筛选与剔除”,本文认为其目前已演化出三种具体的投资策略:负面筛选、正面筛选和原则筛选。负面筛选仍然是使用范围最广的社会责任投资策略,事实上,许多基金公司推出的ESG投资产品很多时候也只是应用了社会责任投资的筛选策略,而未做严格的ESG整合分析,它们通常是从市场细分和基金产品多元化的角度而将社会责任投资归为ESG投资,这也是造成目前资本市场中两者概念混淆的主要原因之一。

社会责任投资在中国的实践,相较于欧美国家,仍处于初步发展阶段:市场规模较小,投资策略单一且配套的信息披露与监管政策仍不健全。从整体来看,截至2018年底,全球社会责任投资规模约25万亿美元,而中国(公募基金)市场的社会责任投资规模仅为70亿美元;以基金数量为例,2019年中国所有与社会责任投资相关的公募基金共计95只,而美国市场2010年底的社会责任基金数量就已经超过200只。

上世纪90年代以后,社会责任投资的理念在发达资本市场趋于成熟,但单纯使用“负面剔除”等策略难以满足投资者对投资决策过程的严苛要求,责任投资者们开始系统性地归纳对投资回报产生重要影响的非财务指标,ESG投资的理念逐渐形成。

预计在中国未来的资本市场中,随着投资实践的发展,单纯依靠“筛选与剔除”原则的社会责任投资的吸引力会趋弱。但其包含的投资策略将极可能成为ESG投资中的关键步骤,这也体现了可持续发展金融这一领域在不断地演化与进步。

无论是社会责任投资,抑或是ESG投资,相信两者都会随着中国资本市场的日趋成熟,企业信息披露制度的不断完善以及投资者对“义利并举”的持续关注而快速成长。



注释:

1. “The Sermons of John Wesley - Sermon 50: The Use of Money”, Wesley Center Online, 1999

2.   禁酒运动是反对消费酒精饮料的社会运动。在第一次世界大战后,禁酒运动在许多英语国家和挪威、瑞典等国变得尤为突出,并在一定程度上催生了美国、加拿大和挪威等国的禁酒令。

3. “Petritus: Fund Prospectus”, AktieAnsvar, 2007

4.   “Money, Millennials and Human Rights — Sustaining ‘Sustainable Investing’”, Working Paper No.69, Corporate Social Responsibility Initiative, Harvard Kennedy School, June 2018

5.   “Socially Responsible Investing for Dummies”, Ann C. Logue, 2009

6.   “Regulation of Investment Advisers”, Lemke and Lins, 2014

7.   “社会责任投资理论述评”,田祖海,2007

8.    Robeco: What is Socially Responsible Investing?

9.    负面筛选策略是责任投资领域最早出现的投资策略,也是目前全球责任投资最常用的策略

10.   JPMorgan: Sustainable Investing is Moving

https://www.jpmorgan.com/global/research/esg

11. “Money, Millennials and Human Rights — Sustaining ‘Sustainable Investing’”, Working Paper No.69, Corporate Social Responsibility Initiative, Harvard Kennedy School, June 2018

12. “Global Sustainable Investment Review (2018)", GSIA

13. “中国责任投资年度报告(2019)”,中国责任投资论坛

14.   21世纪经济报告:沪上最先引入社会责任投资,兴全、华宝接力闯关,先行者坦言三方评价短板

http://www.21jingji.com/2019/9-20/4MMDEzNzhfMTUwODY4Mg.html

15. 《社会责任投资实践指南》,席琳·卢什(Celine Louche),史蒂夫·莱登伯格(Steve Lydenberg), 2014;译者:陆奇斌 张强 张晓思

16.   中国证券报:播种责任, 创造财富—社会责任投资系列谈

http://www.ccbfund.cn/zrtz/93705.jhtml

17. “中国责任投资十年报告”,中国责任投资论坛,2017

18.   该原则由联合国环境规划署金融倡议(UNEP FI)发起,致力于将可持续目标融入日常的商业活动。

19.   信息来源于挪威央行投资管理公司官网,经作者整合 https://www.nbim.no/en/

20. HuffPost: Domini: Want to Make a Difference? Invest Responsibly.

http://www.huffingtonpost.com/amy-domini/want-to-make-a-difference_b_834756.html